常量氧分析仪

氧气分析仪(常量) 本仪器是采用测氮/氧原理,当氮/氧气传感器把气体中的氮/氧浓度转换成电信号,经减法器计算从而倒算出氮气的含量.并直接显示被测气体中的氮气百分比含量。

点击获取免费方案报价 咨询/选型热线:
13584442344
0512-66273293
产品详情 相关产品

氧气分析仪(常量)

本仪器是采用测氮/氧原理,当氮/氧气传感器把气体中的氮/氧浓度转换成电信号,经减法器计算从而倒算出氮气的含量.并直接显示被测气体中的氮气百分比含量。仪表采用先进的中大规模集成电路及4位半L E D高亮度数字显示器制造,仪表具备数码拨盘设定下限控制. 方便快捷.当被监测系统的氮/氧含量低于设定值时,控制触点启动.并有声/光同时报警.仪表还有4-20MA同步信号输出.并有自动稳零等功能,仪器能直接显示万分之一读数.(99.99%)响应快,精度高、稳定.可靠、操作简便等特点。本仪器可利用空气的氮气的含量79.0%定标,操作方便,并设有量程自动转换电路,当氮气浓度大于90.3%时,这时仪器量程自动转换,读数为90.30%.

仪表设有数码拨盘单下限控制设定电路,.设定范围是91.00%~99.99%,

1.P860型当氮/氧气浓度低于1号下限设定值时(假如是99.96%),报警指示灯亮,同时有报警声响.报警输出开关启动..(可根椐需要启动相应的控制设备).仪表都带有4~20mA信号输出可与记录仪连接。


 本仪器适用于变压吸附制氮机/制氧机,空分设备,以及氮氧混合气中的氮气浓度分析.监测.控制

 

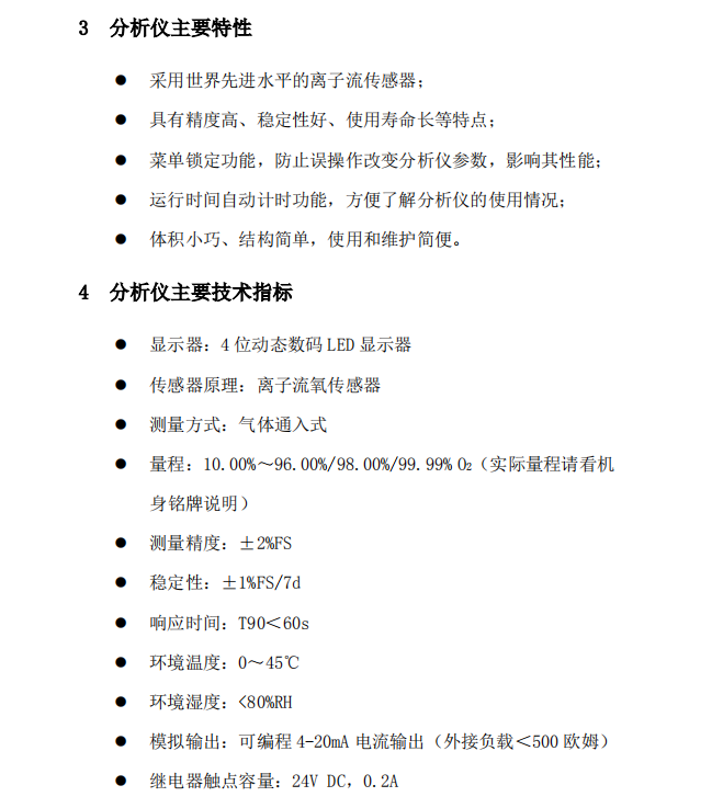
  技术指标

  1.测量范围  :70~99.99%

  2.精      度:  98~99.99±0.03%N2 ;

  3.最小检测量: 0.01%

  4.响应时间: 10秒(90响应20℃时)

  5.环境温度: 0~40℃;

  6.环境湿度: ≤85%RH。;

  7.电      源:  220V±10%;

  8.稳 定 性:48小时内漂移小于±O.3%

  9控制点容量:A C220 V    1 A

  10.外形尺寸:160×160×80mm(长×宽×高)(开孔尺寸150×75)

  11.重     量: 1.2Kg;

  12.电极寿命:;  存放寿12月以上(主要是电解液干涸)

  13.控制精度:0.01;

  14.记录输出:4~20mA 

  15.功    耗: ≤5 W

常量氧分析仪(图1)

常量氧分析仪(图2)

常量氧分析仪(图3)


相关产品

激光切割行业PSA制氮机

变压吸附(简称PSA)制氮机是一种安全、方便、节能的现场直接制取氮气方法。压缩空...

电子元器件SMT行业制氮机

变压吸附(简称PSA)制氮机是一种安全、方便、节能的现场直接制取氮气方法。压缩空...

热处理退火行业制氮机

变压吸附制氮机(简称PSA制氮机)是按变压吸附技术设计、制造的氮气发生设备。是以...

PSA制氮机 99%-99.99%

变压吸附制氮机(简称PSA制氮机)是按变压吸附技术设计、制造的氮气发生设备。是以...

石油煤矿行业制氮机

变压吸附制氮机(简称PSA制氮机)是按变压吸附技术设计、制造的氮气发生设备。是以...

对产品还有疑问
如您有任何疑问希望得到即刻响应可在线咨询或者直接拨打电话。
服务热线
13584442344
0512-66273293
制氮机在食品保鲜中到底能发挥什么作用?

在现代食品工业中,食品安全与保鲜技术始终是企业关注的核心问题。随着消费者对食品品质、新鲜度和保质期要求的不断提高,传统的保鲜方式已难以满足市...

查看更多
制氮设备在电子制造业中如何保证产品质量? 08/14 制氮机在各行业的应用技术要求有哪些? 06/09 氮气系统在化工行业中的应用及重要性 03/27
制氮机在食品保鲜中到底能发挥什么作用?

在现代食品工业中,食品安全与保鲜技术始终是企业关注的核心问题。随着消费者对食品品质、新鲜度和保质期要求的不断提高,传统的保鲜方式已难以满足市...

查看更多
制氮设备在电子制造业中如何保证产品质量? 08/14 制氮机在各行业的应用技术要求有哪些? 06/09 氮气系统在化工行业中的应用及重要性 03/27
制氮机在食品保鲜中到底能发挥什么作用?

在现代食品工业中,食品安全与保鲜技术始终是企业关注的核心问题。随着消费者对食品品质、新鲜度和保质期要求的不断提高,传统的保鲜方式已难以满足市...

查看更多
制氮设备在电子制造业中如何保证产品质量? 08/14 制氮机在各行业的应用技术要求有哪些? 06/09 氮气系统在化工行业中的应用及重要性 03/27